Deelkar's
Elektronik

* Homepage
* Elektronikseite
* Verstärker
* Infrarotempfänger
* Joystickadapter
* Akkuwächter

Mirrors @:
www.deelkar.net
www.nord-com.net
deelkar.tripod.com
www.fortunecity.com
www.deelkar.de
www.deelkar.yi.org

Valid HTML 4.0!

Valid CSS!


Elektronikseite:

AMIGA-Joystick an analogen PC-Joystick-Port

Das zu lösende Problem bestand darin, einen vorhandenen digitalen Joystick eines Commodore AMIGAs an einen PC anzuschliessen um z.B. per UAE (AMIGA-Emulator) alte AMIGA-Spiele wieder mit dem original Spielgefühl spielen zu können.

Dieser Adapter erlaubt den Anschluss von bis zu 2 digitalen Joysticks und schleift zusätzlich die MIDI-Schnitstelle des Gameports durch (sofern am PC vorhanden, z.B. bei Soundkarten-Gameports)

Die Schaltung habe ich selber entwickelt, aber nach einigen Anregungen aus dem Netz noch umgestaltet, z.B. einige Widerstandswerte angepasst und eine Sicherung eingebaut; letzteres nachdem ich erfuhr, dass bei vielen PCs die +5V des Joystickports direkt am Netzeil hängen.

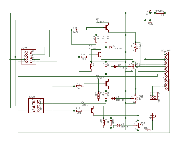
Lange Rede, kurzer Sinn: Hier die Schaltung:

Schaltplan f�r den Amiga/PC Joystick-Adapter

Bei dem Schaltplan ist folgende Beschaltung der Pinheader zu beachten: JOY1 und JOY2: obere linker Pin (1) abkneifen (kodierung), 2x5 Pfostenstecker mit Flachbandkabel an D-Sub 9 Pol, alternierend (Bild folgt) angeschlossen.

        PC_JOY: 
           Pin 1+2: +5V
           Pin 3+4: GND
           Pin   5: JOY1_X
           Pin   6: JOY1_Y
           Pin   7: JOY2_X
           Pin   8: JOY2_Y
           Pin   9: JOY1_BTN1
           Pin  10: JOY1_BTN2
           Pin  11: JOY2_BTN1
           Pin  12: JOY2_BTN2
           Pin  13: n/c  (abkneifen zur Kodierung)
           Pin  14: MIDI
           Pin  15: MIDI
      

Teileliste

        f�r das Board:
           R1-R4:    Poti 100 kOhm (linear)
           R5-R12:   2,2 kOhm
           R13-R16:  100 kOhm
           Q1-Q4:    BC 557 (oder kompatibel, relativ unkritisch)
           D1-D4:    1N 4148 (oder auch 1N 4001)
           Stiftleisten.
        sonstiges:
           Gehäuse f. Platine 95x50mm
           2x d-sub 9-pol Stecker (male)
           1x d-sub 15-pol Stecker (male)
           1x Steckergehäuse für 15-pol d-sub.
           ca. 1,5m 14-Poliges Anschlusskabel
           2x Pfostenstecker 2x5-pol
           1x Pfostenstecker 1x15-pol
           ca. 10 cm Flachbandkabel 9-pol
      

z.B. bei Reichelt:

  • 1x SL1x36G 2,54 (mit Seitenschneider in 1x 15 pins, 2x 5, 2x 4, 1x 2 und 1x 1 zerteilen)
  • 4x 1/4W 100K
  • 8x 1/4W 2,2K
  • 4x BC 557A
  • 4x 1N 4148
  • 4x PT 6-L 100K (poti, linear)
  • 2x PL 120000 (Sicherungshalter)
  • 10x FLINK 0,5A (Sicherung, man muss mind. 10 Stück bestellen)
  • LED beliebig und Widerstand dazu passend
  • 1x AWG 28-09G 3m (3m Flachbandkabel 9-pol)
  • 1x LIYCY 14-5 (5m Steuerleitung 14-pol + Schirm)
  • 1x BL 1x20G8 2,54 (20-pol Buchsenleiste, auf 15,5-pol kürzen)
  • 2x PFL 10
  • 2x D-SUB ST 09
  • 1x D-SUB ST 15
  • 1x KAPPE 15M
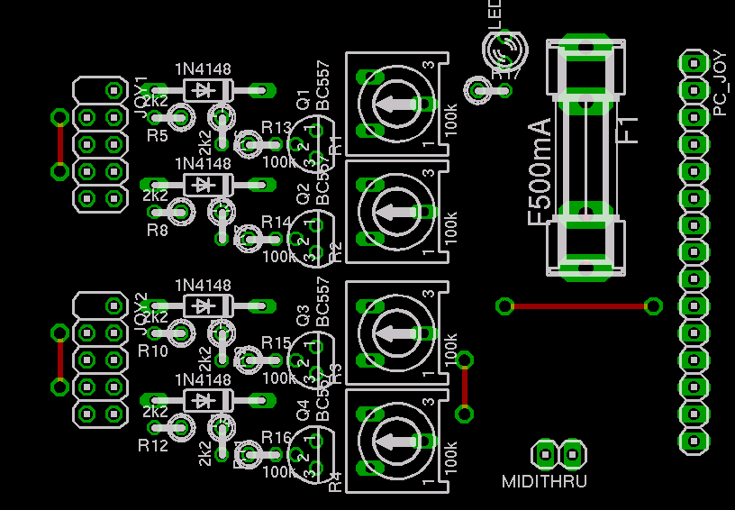
Platinenlayout (seitenverkehrt) 600 dpi
Zum Vergrößern klicken
, Auflösung: 600 dpi Dateigröße: 33,1 kiB Format: PNG, seitenverkehrt. Bestückungsplan 300 dpi
Zum Vergrößern klicken
, Auflösung: 300 dpi Dateigröße: 19,7 kiB Format: PNG, seitenrichtig.

Weiterführende Links:


Verantwortlich für diese Homepage: Deelkar .