Deelkar's
Elektronik

* Homepage
* Elektronikseite
* Verstärker
* Infrarotempfänger
* Joystickadapter
* Akkuwächter

Mirrors @:
www.deelkar.net
www.nord-com.net
deelkar.tripod.com
www.fortunecity.com
www.deelkar.de
www.deelkar.yi.org

Valid HTML 4.0!

Valid CSS!


Elektronikseite:

2x 1,5 W HiFi Stereo Verstärker

Dieser Verstärker enstand aus der Idee ein "Sample" also eine Probe von Maxim einer lehrreichen und nützlichen Verwendung zuzuführen.

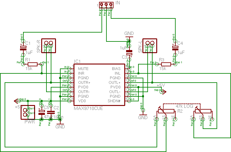
Das Herz dieser Schaltung bildet ein MAX9710 Verstärkerchip von MAXIM mit TSSOP-Gehäuse (SMD, 0,65 mm Raster). So ein IC ist im Prinzip nur auf einer geätzten Platine verwendbar. Es geht mit Freiverdrahtung (Bild von der Tiny QFN Version), wenn man sehr ruhige Hände hat.

Dieser Chip ist insofern recht praktisch, als dass er nur wenig externe Beschaltung braucht.

Doch zunächst zur Platine: Die Platine wurde in Eagle layoutet und mit einem Kyocera FS1010 KX Laserdrucker seitenverkehrt auf billiges Kopierpapier (80g/m2) gedruckt, dieses dann mit einem UV-Belichter in 10-12 Minuten Belichtungszeit (15 gehen auch noch) auf eine einseitig belegte Fotoplatine übertragen.

Gesamtansicht der Platine Detail der Pads
Zum Vergrößern klicken.

Die 10-Cent Münze hab ich mal zum Größenvergleich dazugelegt.

Der Schaltplan und Layout aus Eagle:

Schaltplan

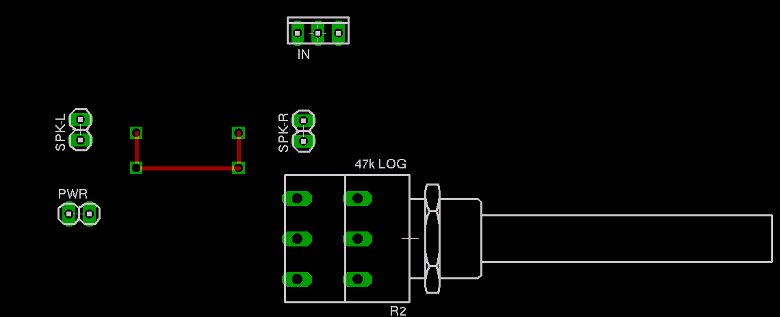
LayoutBestückungsplan unten
Zum Vergrößern klicken; Layout (links) seitenverkehrt, Bestückung für Unterseite (rechts) seitenrichtig.


Bestückungsplan oben
Zum Vergrößern klicken; Bestückungsplan für Oberseite seitenrichtig.

Eagle-Library für den MAX9710 (TSSOP)

Teileliste

Für die gezeigte Platine braucht man noch folgende Bauteile (Reichelt-Best.Nr.):

  • 1 Fotoplatine im Euro-Format 80x100mm, reicht für 8 Schaltungen
  • 1 SMD-Kondensator 47uF empfohlen Tantal, (SMD TAN 47/10)
  • 3 SMD-Kondensatoren 1uF, empfohlen Tantal, (SMD TAN 1,0/16)
  • 1 SMD-Keramikkondensator 100nF (X7R-G1206 100N)
  • 2 SMD-Widerstände 15 kOhm (SMD-0805 15,0K)
  • 1 47kOhm Potentiometer, logarithmisch (P4S-LOG 47k)
  • 1 3-pin Platinensteckverbinder Raster 2.54mm (PSS 254/3G) oder (PSS 254/3W)
  • 3 2-pin Platinensteckverbinder Raster 2.54mm (PSS 254/2G) oder (PSS 254/2W)
  • Passende Stecker (PSK 254/3W, PSK 254/2W) und Kontakte (PSK-KONTAKTE)
  • Je nach Leistungsbedarf ein Kühlkörper, z.B. 19x37x3mm (V 5619C)

Verantwortlich für diese Homepage: Deelkar .